首页
关于我们
关于我们
返回
公司简介
生产工厂
研发实力
研发实力
返回
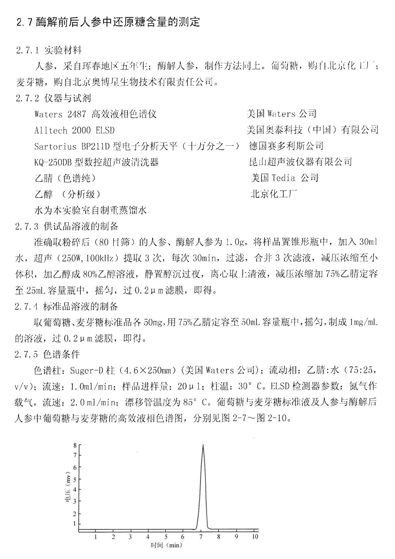
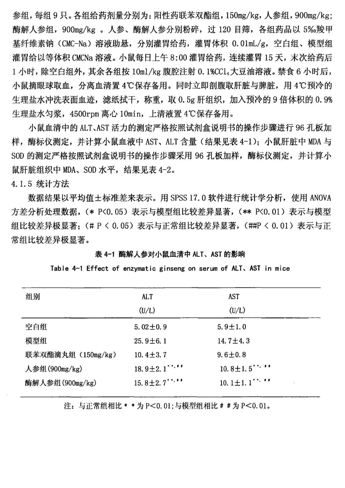
酶解工艺
生物提取工艺
产品中心
新闻资讯
新闻资讯
返回
公司新闻
行业资讯
在线留言
人才招聘
联系我们
公司新闻
首页
>
公司新闻
酶解人参及其活性研究_李永娟
2025-04-23
上一篇:葛根多糖的提取、理化性质及生物活性研究_王蕊霞
下一篇:生物酶解技术